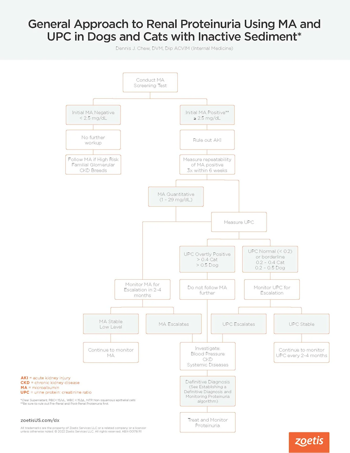
Establishing a Definitive Diagnosis & Monitoring Proteinuria
Dennis Chew, DVM, DACVIM, The Ohio State University
ArticleApril 20241 min readSponsored
This content is provided by Zoetis. Clinician's Brief does not inherently endorse any product or organization advertised across its properties. The appearance of an advertisement on Clinician's Brief properties is neither a guarantee nor an endorsement of the product or advertising claims. Clinician's Brief is not responsible for the content promoted in this article or the referenced sources. Questions about the accuracy of the information presented or sources cited may be directed to the listed sponsor.
Does the proteinuric patient leave your head swirling? Utilize these algorithms to assess if CKD is at play and navigate the path toward a proactive approach in the monitoring and management of proteinuria.


Sponsored By
